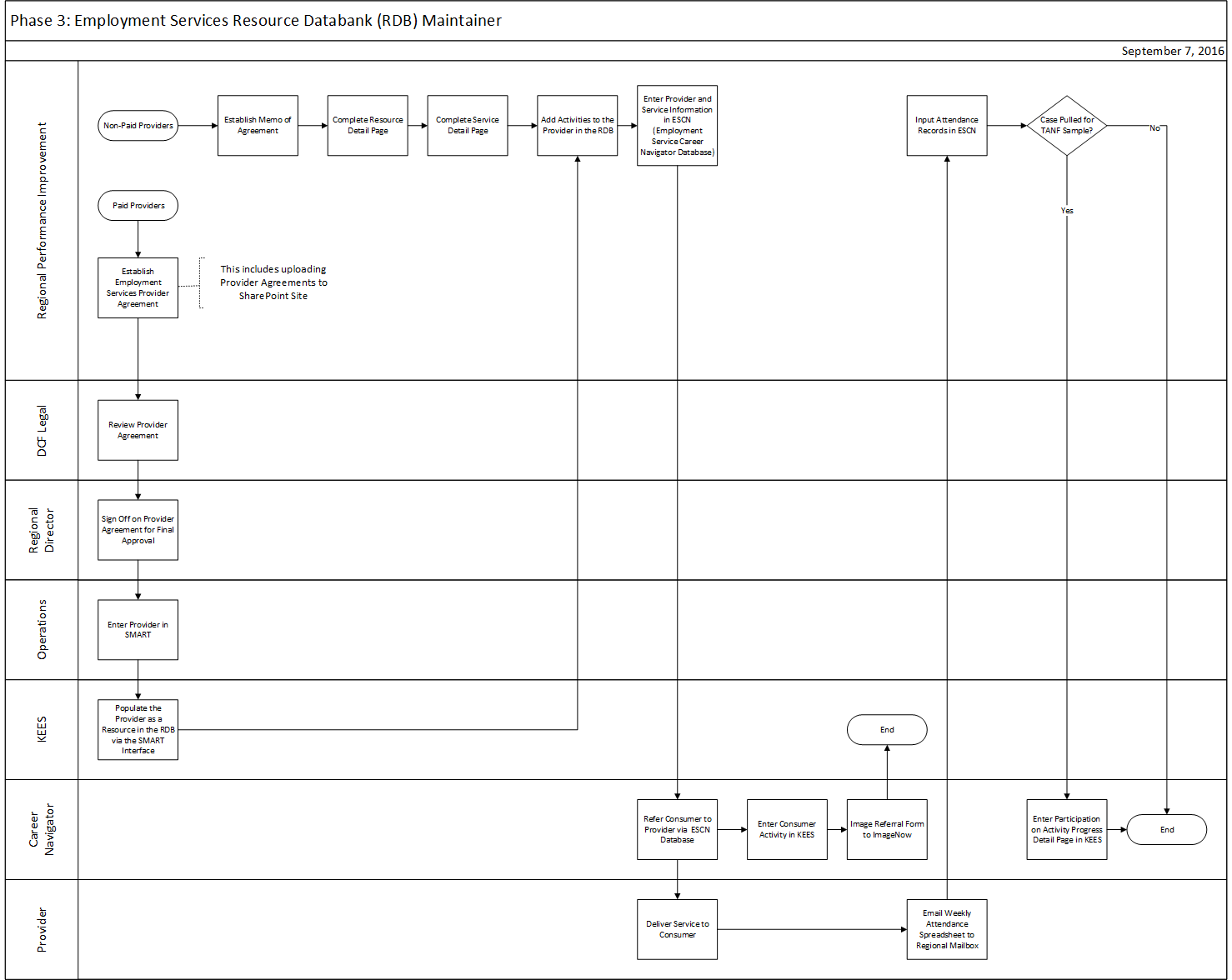
This business process flow shows the high level steps utilized to add Providers to the Resource Databank (RDB) for Employment Services and record participant Activity attendance.

Regional Performance Improvement Staff (RDB Maintainers for Employment Services) is responsible for processing Employment Services provider agreements and maintaining their information in the RDB. Employment Services providers are split into the following categories within the RDB:
The SMART Vendor category is used for paid providers
The Resources category is used for non-paid providers
The Generic Provider category is used to define a single provider for the state to record participant activities that are not tied to a specific provider or entity
Follow the process guidelines below or see Resource Databank for Employment Services Maintainer for detailed steps.
If the Provider is:
Paid:
Establish an Employment Services provider agreement
NOTE: After the provider agreement is established it is reviewed by DCF Legal. The Regional Director must sign off on the agreement for final approval prior to Operations entering the Provider into SMART. KEES will populate the Provider as a resource in the RDB via the nightly SMART Interface. The Resource Detail page and the Service Detail page are both completed by the SMART Interface.
Non-Paid:
Establish a Memo of Agreement
Complete a Resource Search in the RDB to find the Provider
If the Provider:
Is found, edit the Resource Detail and Service Detail pages to update any applicable information, including the Worker ID, Review Date, or status of the Resource. See the Worker ID Code Table for a list of Worker IDs.
Is not found, add a Resource Detail and Service Detail page for the Provider. Complete all applicable information and assign a Worker ID, enter a Review Date, and place the Resource and Service in ‘Active’ Status. See the Worker ID Code Table for a list of Worker IDs.
After validating the information on the Resource Detail page and Service Detail page is correct, Add Activities to the Provider in the RDB
NOTE: When reopening an existing Provider, always Add Activities to the provider to preserve historical data.
Enter the Provider and Service information in ESCN (Employment Service Career Navigator Database) so Career Navigators can begin placing consumers in activities associated to the Provider.
NOTE: Provider referral forms generated from ESCN are imaged and indexed to the Work Programs document type in ImageNow.
Input the weekly attendance records received from Providers in ESCN.
Enter attendance records for consumers pulled for the TANF Sample on the Activity Progress Detail page in KEES. See Activity Progress Detail for detailed steps.
Employment Services Providers are stored in the RDB and categorized as SMART Vendors and Resources.
Generic Provider is used to define a single provider for the state to record participant activities that are not tied to a specific provider or entity.
See Closing an Existing Resource Provider for detailed steps on closing a Non-Paid Employment Services Provider in KEES. Paid Employment Services Providers will be closed and updated via the SMART Interface when the provider’s information is updated in SMART. Likewise, if the provider is re-opened in SMART, the SMART Interface will re-open the provider in KEES.
Work Program provider referrals are completed by Career Navigators via the ESCN Database. After referring the consumer to the provider via the ESCN Database, the Career Navigator must also enter the consumer in an Activity in KEES.
The Employment Services Provider Review process is done outside of KEES.
Start and End Dates used to set up a provider and close a provider should reflect the indicated dates in the Provider Agreement.