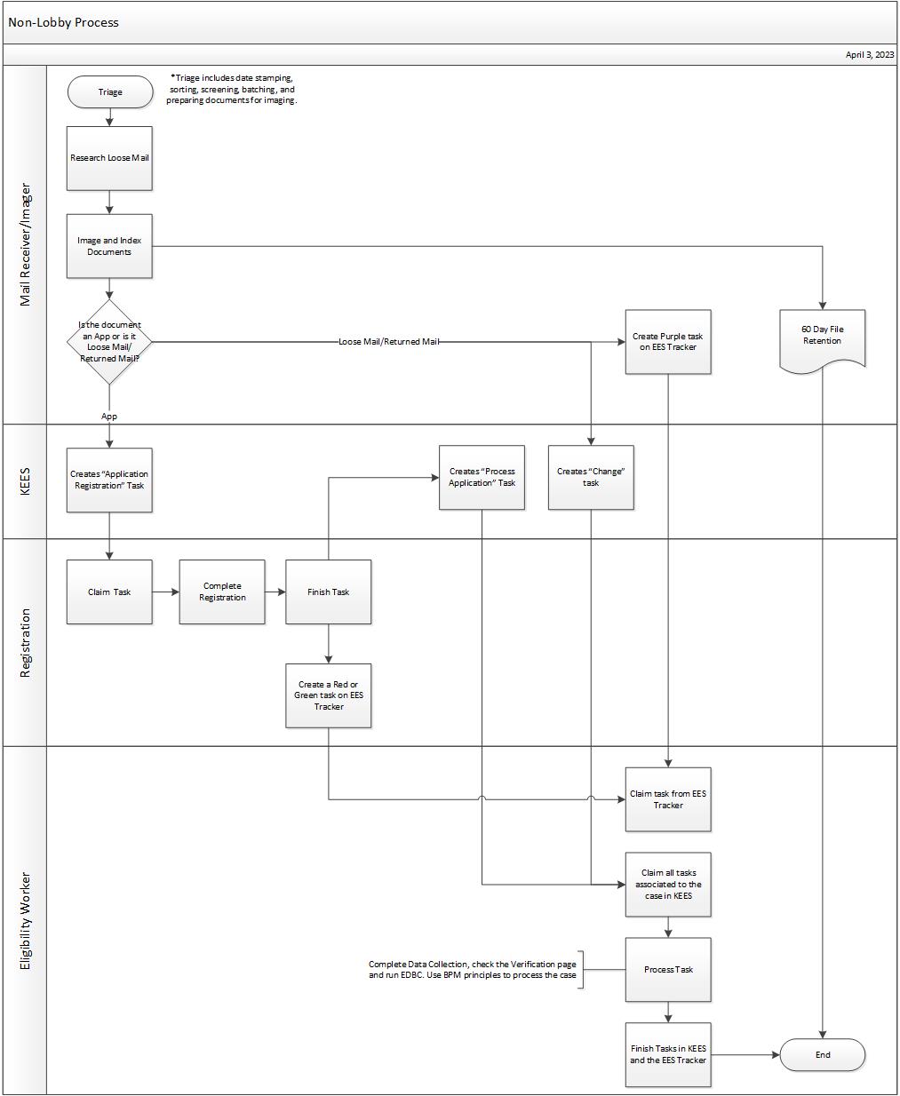
This business process flow shows the high-level steps utilized to process an application or loose mail received in the Non-Lobby.

Triage the mail
Date Stamp all documents that have appropriate signatures
Sort all documents into their appropriate areas
NOTE: All supporting documentation should be kept with the associated Application
Expedited Food Assistance Applications
Accelerated Application (Utilized for Early Head Start Child Care Applications)
Applications
Barcoded Loose Mail
Loose Mail
Work Programs
Returned Mail
Unsigned Applications
Prepare documents for Imaging
Separate Applications, remove staples, paper clips or any other objects that could get caught in the scanner
Image and Index documents by priority using the guidance below to generate a task.
Expedited Food Assistance Application
Application Plan: KEES New Application
Basket: Application
Document Type for Application: Expedited FA Application
Document Type(s) for Supporting Documents: See DCF Imaged Forms Desk Aid
Application
Application Plan: KEES New Application
Basket: Application
Document Type for Application: Application
Document Type(s) for Supporting Documents: See DCF Imaged Forms Desk Aid
Barcoded Loose Mail
Application Plan: Barcoded Documents
Basket: Case-Task
Document Type: See DCF Imaged Forms Desk Aid
Loose Mail with NO Barcode
NOTE: Research Case Name and Case Number and write in the upper right hand corner
Application Plan: KEES Case
Basket: Case-Task
Document Type: See DCF Imaged Forms Desk Aid
Work Programs
NOTE: Research Case Name and Case Number and write in the upper right hand corner
Application Plan: KEES Case
Basket: Case-Task
Document Type: Work Programs
Returned Mail
NOTE: Research Case Name and Case Number and write in the upper right hand corner
Application Plan: KEES Case
Basket: Case-Task
Document Type: See DCF Imaged Forms Desk Aid
Unknown Document not Associated to a Case or Person
Application Plan: KEES Unknown Case-DCF
Basket: Case-No Task
Document Type: See DCF Imaged Forms Desk Aid
NOTE: Place the Office Location in the First Name and the Last Name fields as well as the term ‘Unknown’ in the First Name and/or Last Name field if the name is unknown. For example, Office Location is Topeka, Last Name is Smith, and First Name is Unknown. This should be entered as Topeka Unknown Topeka Smith.
Create a Purple task on the EES tracker for all Loose Mail.
Place all documents in the 60 day file retention area by date imaged.
Access the Task Inventory page to claim the Application-Registration task from the Administrative queue.
Navigate back to the KEES home page after the Application-Registration task has been claimed.
Click on the task name hyperlink from the ‘Task Portlet’.
This places the application ID in the background session.
Register the program(s) in KEES. This includes updating the address if needed.
After registration is complete, click on the ‘Re-Index Documents’ button on the case summary page.
This will re-index all images associated to the ‘Application-Registration’ task and re-assign the task to the case.
Finish the task with a status reason of DCF-Complete and click the Complete button to automatically generate a processing task for the appropriate team.
Create task on EES Tracker
Food Assistance only application create a Green task.
Applications with TANF and/or Child Care create a Red task.
Claim Green, Red or Purple task from the EES Tracker.
Access the Task Inventory page and click the task hyperlink to claim the appropriate processing task from the team queue.
Green: Process Application
Red: Process Application
Purple: Change
After claiming the Application or Change task go into the context of the case and claim all outstanding tasks that apply to EES using Task Management.
Process Application/Change utilizing the BPM Cold Call and Collateral Contact processes.
Print all electronic documentation to ImageNow utilizing IN Printer in the Case No-Task basket.
Finish the task in the EES Tracker
Finish the task in KEES using the appropriate status reason from below and click the Complete button.
DCF – Complete: Application is processed and a determination is given
DCF – Pending: Application cannot be fully processed and a determination is not given
DCF – No Show: Application required an interview was not completed
All work will be driven by the EES Tracker
Work is imaged prior to registration.
Applications do not require system research of case name and case number prior to imaging. After the application is registered, KEES will automatically re-index the application and supporting documents to the correct case name and case number.
Images automatically generate tasks.
Eligibility Workers need to claim tasks from the EES Tracker before claiming task(s) in KEES.
The system research, capture, and indexing of non-barcoded documents occurs with one touch.
When an interview is required the Eligibility Worker will claim the task and follow the ‘cold’ call process. If the ‘cold’ call is unsuccessful, the Eligibility Worker should not complete data acceptance or process the Application. An interview record should be created on the Customer Appointment Detail page with ‘Scheduled’ selected as the status. The status reason on the claimed task should be updated to ‘DCF-No Show’.