The Child Care Provider Enrollment Staff is responsible for processing Relative Child Care Provider Requests. The Resource Databank allows Relative Providers to be linked directly to approved children. For more information on the process for adding relative providers, see Adding Relative and In-Home Child Care Providers to the Resource Databank (RDB).
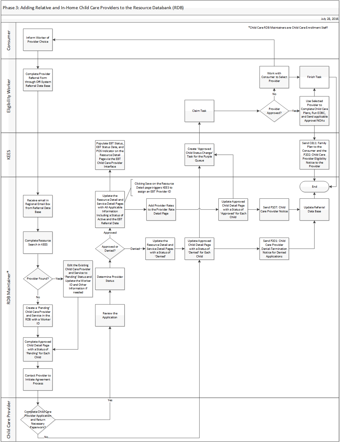
This business process flow shows the high level steps utilized to add Relative Providers to the Resource Databank (RDB).

Child Care Provider Enrollment Staff (RDB Maintainers for Child Care) is responsible for processing Relative Child Care Provider Requests. Follow the process guidelines below when a Relative Provider request is received or see Relative Providers for detailed steps.
Receive request via email from the Referral Data Base
Complete a Resource Search in the RDB to find the Child Care Provider
If the Child Care Provider:
Is found, edit the Resource Detail and Service Detail pages to assign a Worker ID and update Resource and Service to ‘Pending’ Status until an Approval or Denial determination can be made. See the Worker ID Code Table for a list of Worker IDs.
Is not found, add a Resource Detail and Service Detail page for the Child Care Provider. Assign a Worker ID and place the Resource and Service in ‘Pending’ Status until an Approval or Denial determination can be made. See the Worker ID Code Table for a list of Worker IDs.
Complete the Approved Child Detail page with a Status of ‘Pending’ for each child requesting care with the provider. See Adding Approved Children-Pending for detailed steps.
See Approving a Relative Child Care Provider for detailed steps.
Complete all applicable fields on the Resource Detail page and:
Update the Status from ‘Pending’ to ‘Active’.
Enter the provider approval date in the Effective Date field.
Enter the EBT Referral Date. Clicking the Save button on the Resource Detail page when an EBT Referral Date is entered triggers KEES to assign an EBT Provider ID.
Select a Review Frequency and enter the Next Review Date.
Complete all applicable fields on the Service Detail page and:
Update the Status from ‘Pending’ to ‘Active’.
Enter an approval date in the Status Date field.
Select ‘No’ from 3 Hour Minimum drop-down menu.
Enter the hours the provider is not available in the Hours of Operation field.
Complete the Provider Rate Detail page
Update the Approved Child Detail page with a Status of ‘Approved’ for each child requesting care with the provider.
Send the P107: Child Care Provider Approval Notice
Update the Referral Database
NOTE: KEES populates the EBT Status, EBT Status Date, and POS Indicator on the Resource Detail page via the EBT Child Care Provider Interface. KEES also automatically creates an ‘Approved Child Status Change’ task for the Purple queue when a child’s status is updated on the Approved Child Detail page via the Approved Child Status Change Batch.
See Denying a Relative Child Care Provider for detailed steps.
Complete all applicable fields on the Resource Detail page and:
Update the Status from ‘Pending’ to ‘Denied’.
Enter the provider denial date in the Effective Date field.
Complete all applicable fields on the Service Detail page and:
Update the Status from ‘Pending’ to ‘Denied’.
Enter a denial date in the Status Date field.
Update the Approved Child Detail page with a Status of ‘Denied’ for each child requesting care with the provider.
Send the P201: CC Provider Denial/Termination Notice if denying the provider. This notification does not have to be sent if denying a provider for failing to complete the Child Care Provider Application.
NOTE: KEES automatically creates an ‘Approved Child Status Change’ task for the Purple queue to notify eligibility staff of the provider denial when a child’s status is updated on the Approved Child Detail page via the Approved Child Status Change Batch.
Access the Task Inventory page and click on the Task hyperlink to claim the ‘Approved Child Status Change’ task.
From the context of the case, claim in other outstanding tasks that apply to EES using the Task Management window.
If the provider is
Approved: Use the selected provider to complete Child Care plans, Run EDBC and send applicable approval NOAs. See Child Care Data Collection for detailed steps.
Denied: Work with the consumer to select a different provider.
Finish the task using the appropriate status reason from below and click the Complete button.
DCF-Complete: Application/Change is processed and given a determination
DCF-Pending: Application/Change cannot be fully processed and a determination is not given
All requests for a Relative Child Care Provider are entered in the RDB in a ‘Pending’ status regardless of DCF approval. The status is updated to ‘Approved’ or ‘Denied’ upon making a provider status determination.
The exception to this rule is when staff receive a relative provider referral, but see the provider does not meet minimum qualifications prior to initiating the provider agreement process. These requests do not need to be entered in KEES and Provider Enrollment staff will work directly with the Eligibility Worker in this situation.
KEES automatically generates a task for the Purple queue when a Child’s approved status with a Relative provider changes from:
Pending to Approved, Denied, or Closed
Approved to Denied or Closed
Denied to Approved
Closed to Approved
When creating a Resource in the RDB for a Relative Child Care Provider, enter the provider’s First Name and then Last Name. Enter the middle initial if known without a period. (i.e. John A Smith or John Smith) Hyphens (-) or Apostrophes (‘) may be included if part of the provider’s name.
If a child is already associated to a Relative Provider on the Approved Child List page in ‘Denied’ or ‘Closed’ Status, always Add a new record for the child to preserve historical data. See Adding Approved Children-Pending for detailed steps.
When a relative is already approved to provide care for siblings and a new baby is born, Eligibility Staff should email the Worker assigned to the Provider in the Resource Databank.